Taxation Ruling
TR 2025/2
Income tax: aspects of the third party debt test in Subdivision 820-EAB of the Income Tax Assessment Act 1997
-
Please note that the PDF version is the authorised consolidated version of this ruling and amending notices.There is a Compendium for this document: TR 2025/2EC .This document incorporates revisions made since original publication. View its history and amending notices, if applicable.
| Table of Contents | Paragraph |
|---|---|
| What this Ruling is about | |
| Overview | |
| Subdivision 820-EAB third party debt concepts | |
| Third party earnings limit | |
| Third party debt conditions | |
| Ruling | |
| Subsection 820-427A(1) | |
| Subsection 820-427A(2) | |
| Paragraph 820-427A(2)(a) | |
| Paragraph 820-427A(2)(b) | |
| Example 1 debt deduction paid directly to associate entity | |
| Subsection 820-427A(3) | |
| Paragraph 820-427A(3)(a) | |
| Paragraph 820-427A(3)(b) | |
| Paragraph 820-427A(3)(c) | |
| Recourse | |
| Example 2 recourse not expressly limited to Australian assets | |
| Example 3 secured debt | |
| Example 4 unsecured debt | |
| Example 5 loan receivable | |
| Example 6 third party guarantee | |
| Example 7 equity commitment deed | |
| Minor or insignificant | |
| Example 8 minor or insignificant assets | |
| Example 9 relative values not determinative | |
| Example 10 actual or hypothetical impact of ineligible assets | |
| Australian assets | |
| Relevant considerations | |
| Tangible assets | |
| Example 11 Australian real property | |
| intangible assets (except membership interests) | |
| Membership interests | |
| Example 12 membership interests are Australian assets | |
| Example 13 interaction with paragraph 820-427A(4)(b) | |
| Example 14 shares in Australian subsidiary | |
| Example 15 shares in Australian subsidiary with overseas permanent establisment | |
| Example 16 shares in controlled foreign company | |
| Paragraph 820-427A(3)(d) | |
| All, or substantially all | |
| Commercial activities in connection with Australia | |
| Example 17 indirect acquisition of non-Australian assets | |
| Example 18 trust distribution to investors | |
| Paragraph 820-427A(3)(e) | |
| Credit support rights | |
| Subparagraph 820-427A(5)(a)(i) | |
| Example 19 subparagraph 820-427A(5)(a)(i) satisfied | |
| Right not against associate entity | |
| Example 20 subparagraph 820-427A(5)(a)(ii) satisfied | |
| Example 21 subparagraph 820-427A(5)(a)(ii) satisfied | |
| Right related to creation or development of land in Australia | |
| Example 22 subparagraph 820-427A(5)(a)(iii) satisfied | |
| Right related to creation or development of moveable property on land in Australia | |
| Right related to creation or development of offshore renewable energy in declared area, or related electricity transmission infrastructure | |
| Right against foreign associate entity | |
| Right that relates incidentally to another matter | |
| Date of effect |
Relying on this Ruling
This publication is a public ruling for the purposes of the Taxation Administration Act 1953. If this Ruling applies to you, and you correctly rely on it, we will apply the law to you in the way set out in this Ruling. That is, you will not pay any more tax or penalties or interest in respect of the matters covered by this Ruling. (Note: This is a consolidated version of this document.) |
1. This Ruling sets out our views on aspects of the third party debt test (TPDT) in Subdivision 820-EAB of the Income Tax Assessment Act 1997. The focus of this Ruling is the third party debt conditions in section 820-427A. These conditions are relevant to working out an entity's third party earnings limit, and therefore the amount of debt deductions (if any) disallowed under the TPDT in the thin capitalisation rules in Division 820.
2. All further legislative references in this Ruling are to the Income Tax Assessment Act 1997, unless indicated otherwise.
3. The TPDT was introduced by the Treasury Laws Amendment (Making Multinationals Pay Their Fair ShareIntegrity and Transparency) Act 2024 (Act). The TPDT replaces the arm's length debt test for general class investors and financial entities.[1] It is designed to be a simpler and more streamlined test to apply and administer than the arm's length debt test, which operated based on valuation metrics and a 'hypothesised entity comparison'.[2] Its design reflects that the earnings-based rules may not work appropriately for asset-heavy sectors with long depreciation periods, such as the infrastructure and property sectors.[3]
4. In general terms, the TPDT limits an entity's gross debt deductions for an income year to an amount equal to the sum of its debt deductions for that year that are attributable to debt interests issued to unrelated entities and used to fund its Australian operations. The TPDT may allow debt deductions in excess of those otherwise available under the earnings-based tests.[4] However, the TPDT is designed to be narrow, and is not intended to accommodate all third party debt financing arrangements.[5]
5. A critical condition of the TPDT is that the holder of the debt interest has recourse for payment of the debt only to the Australian assets of the issuer or an Australian entity that is a member of the 'obligor group'.[6] Assets that are rights under or in relation to a guarantee, security or other form of credit support are generally not permitted and will lead to failure of this condition unless certain limited exceptions apply. This condition is designed to ensure that independent commercial lenders determine the level and structure of debt finance they are prepared to provide an entity based only on its Australian assets.[7] Another condition of the TPDT is that the issuer must use the proceeds of issuing the debt interest to fund its commercial activities in connection with Australia.
6. An entity will generally be able to claim its debt deductions in full if all the debt interests it issues satisfy the TPDT. That is, the TPDT will not disallow any part of its debt deductions. To the extent an entity's debt deductions are attributable to debt interests that do not satisfy the TPDT, they are effectively disallowed.[8]
7. The TPDT includes 'conduit financing' rules that allow debt deductions attributable to on-loans between related parties in certain circumstances. These rules are outside the scope of this Ruling.
8. A choice to use the TPDT may result in certain associate entities being deemed to have made the same choice. If an entity is deemed to have made a choice to apply the TPDT in relation to an income year, it is not permitted to make a choice to apply the group ratio test in relation to that year, and any choice it has made to apply the group ratio test for that income year is revoked and taken not to have been made.[9]
Subdivision 820-EAB third party debt concepts
9. Subdivision 820-EAB sets out concepts that are relevant to entities that apply the TPDT, that is[10]:
- •
- general class investors that make a choice, or that are taken to have made a choice, under subsection 820-46(4)
- •
- outward investing financial entities (non-ADI) that make a choice under subsection 820-85(2C), and
- •
- inward investing financial entities (non-ADI) that make a choice under subsection 820-185(2C).
10. If the TPDT applies in relation to an income year, the amount of an entity's debt deductions for that year that is disallowed (the 'total disallowed amount') is the amount by which they exceed the entity's 'third party earnings limit' for that year.[11]
11. An entity's third party earnings limit, for an income year, is the sum of each debt deduction of the entity for the income year that is attributable to a debt interest issued by the entity that satisfies the 'third party debt conditions' in relation to the income year.[12]
12. For these purposes, debt deductions of an entity are taken to be attributable to the debt interest where they are[13]:
- •
- directly associated with hedging or managing the interest rate risk in respect of a debt interest, and
- •
- not referable to an amount paid or payable, directly or indirectly, to an associate entity of the entity.
13. The third party debt conditions in subsection 820-427A(3) are, broadly, as follows:
- •
- The entity issued the debt interest to an entity that is not an associate entity.[14]
- •
- The debt interest is not held at any time in the income year by an entity that is an associate entity.[15]
- •
- The holder of the debt interest has recourse for payment of the debt only to certain Australian assets held by the entity or an Australian member of the obligor group, or to membership interests in the entity.[16]
- •
- The entity uses all, or substantially all, of the proceeds of issuing the debt interest to fund its commercial activities in connection with Australia.[17]
- •
- The entity is an Australian entity.[18]
Ruling
14. An entity's third party earnings limit is determined for each income year in relation to which the TPDT applies.[19]
15. The third party earnings limit for an income year is the sum of each debt deduction of the entity for that year that is attributable to a debt interest issued by the entity that satisfies the third party debt conditions in relation to the income year.[20]
16. The words 'attributable to' are not defined for the purposes of subsection 820-427A(1). The word 'attributable' denotes something like 'belonging to' or 'caused by'.[21] It has been stated by the courts that '[t]he meaning of the word "attributable", where used in legislation, is sensitive to context'.[22] In the context it appears, 'attributable to' in subsection 820-427A(1) reflects a similar nexus enquiry as 'in relation to', as it appeared in subsection 820-40(1) prior to its amendment by the Act.
17. Under subsection 820-427A(2), a debt deduction is treated as being attributable to a debt interest issued by the entity to the extent it is directly associated with hedging or managing the interest rate risk in respect of the debt interest and is not referable to an amount paid or payable, directly or indirectly, to an associate entity.[23]
18. The Explanatory Memorandum to the Treasury Laws Amendment (Making Multinationals Pay Their Fair ShareIntegrity and Transparency) Bill 2023 (EM) provides that this rule is intended to only cover conventional 'interest rate swap' arrangements between unrelated parties.[24]
19. Subsection 820-427A(2) is designed to cover debt deductions that are not otherwise attributable to a debt interest (namely, debt deductions in relation to conventional interest rate swaps, which were brought within subparagraph 820-40(1)(a)(i) of the definition of 'debt deduction' by amendments to section 820-40 made by the Act).[25] Subsection 820-427A(2) is directed towards these debt deductions. It does not operate, for example, to treat a debt deduction that is in fact attributable to one debt interest as being attributable to another.
20. For a debt deduction to satisfy paragraph 820-427A(2)(a), it must be 'directly associated with hedging or managing the interest rate risk in respect of the debt interest'.
21. The words 'directly associated with' require a direct link between the debt deduction and the hedging or managing activities described. To the extent a debt deduction is not directly associated with those activities, it will not satisfy paragraph 820-427A(2)(a). for example, where the debt deduction arises under a separate trading or speculative arrangement or is otherwise unrelated to hedging or managing interest rate risk in respect of the debt interest.
22. In paragraph 820-427A(2)(a), what is required to be hedged or managed is the interest rate risk in respect of the debt interest. A debt deduction that is directly associated with 'hedging' the debt interest is therefore only covered by paragraph 820-427A(2)(a) if it is directly associated with hedging the interest rate risk in respect of the debt interest.
23. For a debt deduction to satisfy paragraph 820-427A(2)(b), it must not be referable to an amount paid or payable, directly or indirectly, to an associate entity of the entity. A debt deduction paid directly to an associate entity of the entity will therefore not satisfy paragraph 820-427A(2)(b), even if the debt deduction is effectively passed-on by that associate to a non-associate entity of the entity.
Example 1 debt deduction paid directly to associate entity
Diagram 1: Overview of facts for Example 1

24. Project Trust and Fin Co are associate entities and general class investors.
25. Fin Co borrows at variable interest from an unrelated entity, Bank (Loan), and on-lends the proceeds of the borrowing to Project Trust at the same variable interest (On-loan).
26. Fin Co enters an interest rate swap with another unrelated entity, Swap Co (Swap). Under the terms of the Swap, Fin Co makes fixed swap payments to Swap Co and receives floating swap payments from Swap Co.
27. Fin Co enters a separate interest rate swap with Project Trust under which Fin Co receives fixed swap payments from Project Trust and makes floating swap payments to Project Trust (On-swap).
28. Any debt deductions Project Trust pays to Fin Co under the On-swap are paid directly to an associate entity, and therefore will not satisfy paragraph 820-427A(2)(b). Similarly, any debt deductions Fin Co pays to Project Trust under the On-swap are paid directly to an associate entity and will not satisfy paragraph 820-427A(2)(b).[26]
29. A debt interest issued by an entity satisfies the third party debt conditions in relation to an income year if the conditions set out in paragraphs 820-427A(3)(a) to (e) are satisfied.
30. Paragraph 820-427A(3)(a) is satisfied in relation to an income year if the entity issued the debt interest to an entity that is not an associate entity of the entity.
31. If this condition is satisfied in relation to the income year the debt interest is issued, it will be satisfied in relation to subsequent income years the debt interest remains on issue.
32. Paragraph 820-427A(3)(b) is satisfied in relation to an income year if the debt interest is not held at any time in the income year by an entity that is an associate entity of the entity.
33. Paragraph 820-427A(3)(b) is tested continuously throughout the period the relevant debt interest is on issue. A debt interest that is on issue for the whole income year must satisfy paragraph 820-427A(3)(b) for the whole income year. A debt interest on issue for part of an income year will satisfy paragraph 820-427A(3)(b) in relation to an income year if it satisfies that paragraph throughout the period it is on issue.
34. Paragraph 820-427A(3)(c) is satisfied if, disregarding recourse to minor or insignificant assets, the holder of the debt interest has recourse for payment of the debt to which the debt interest relates only to Australian assets that are covered by subsection 820-427A(4) and are not rights covered by subsection 820-427A(5) (about credit support rights).
35. Paragraph 820-427A(3)(c) is tested continuously throughout the period the relevant debt interest is on issue. A debt interest that is on issue for the whole income year must satisfy paragraph 820-427A(3)(c) for the whole income year. A debt interest is on issue for part of an income year will satisfy paragraph 820-427A(3)(c) in relation to an income year if it satisfies that paragraph throughout the period it is on issue.
36. In the context of paragraph 820-427A(3)(c), the expression 'recourse for payment of the debt' refers to the holder's ability to recover amounts owed to it by the issuer in respect of the debt to which the debt interest relates. It is used to delineate the pool of assets available in satisfaction or recovery of amounts owed to the holder of the debt interest by the issuer.
37. The assets the holder of a debt interest has recourse to is a practical question of fact that depends on the relevant circumstances, including the agreements between the parties, the assets held by the obligor group, and the operation of any legislative or regulatory regimes that may apply.[27]
38. Relevant agreements may include:
- •
- loan agreements
- •
- credit facility agreements
- •
- security agreements
- •
- mortgages
- •
- guarantees.
39. Having recourse for payment of the debt does not require an event of default or similar to have occurred, or for the holder of the debt interest to have immediately enforceable or non-contingent rights of recourse. The focus of the enquiry is on the assets available in satisfaction or recovery of amounts owed to the holder of the debt interest, such as in the event of a default. It is the assets themselves that are relevant, not, for example, the cash proceeds of any actual or hypothetical liquidation of them.
40. The concept of recourse is not the same as the concept of 'security'. The assets the holder of the debt interest has recourse to are not necessarily limited to the assets (if any) in respect of which the holder has a security interest.
41. Assets available in satisfaction or recovery of amounts owed to an unsecured creditor are assets the unsecured creditor 'has recourse' to for the purpose of paragraph 820-427A(3)(c).
42. Where the issuer or a member of the obligor group holds assets that are rights against another entity (including credit support rights), or membership interests in another entity, those rights or membership interests themselves are the relevant assets. Paragraph 820-427A(3)(c) does not require an entity to 'look-through' those rights or membership interests to any underlying assets held directly or indirectly by the other entity for the purpose of determining the assets the holder of the debt interest has recourse to.[28]
43. The concept of 'recourse' in paragraph 820-427A(3)(c) is the same as in paragraph 820-49(1)(b) (which is relevant to defining the 'obligor group' in relation to the debt interest under section 820-49). The comments in paragraphs 36 to 64 of this Ruling therefore apply equally in relation to 'recourse' in paragraph 820-49(1)(b). Where the facts permit, the obligor group is indicated diagrammatically in some of the Examples in this Ruling.
Example 2 recourse not expressly limited to Australian assets
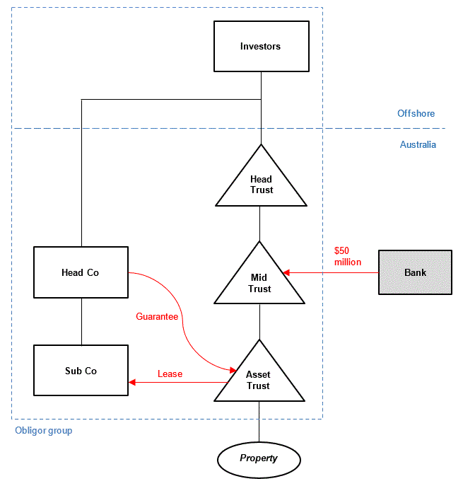
44. Entity A borrows $30 million from an unrelated entity, Entity B. Under the terms of the borrowing, Entity B's recourse for payment of the debt is not expressly limited to Entity A's Australian assets. (Australian assets are discussed at paragraphs 81 to 96 of this Ruling).
45. At all relevant times, Entity A holds only Australian assets.
46. While Entity B's recourse is not expressly limited to Entity A's Australian assets, Entity B does not have recourse to any non-Australian assets for the purpose of paragraph 820-427A(3)(c). This is because Entity A does not in fact hold any non-Australian assets at any relevant time.
47. Entity A borrows $10 million from an unrelated entity, Entity B. Entity A mortgages a commercial property it holds to Entity B as security for the borrowing. Under the terms of the borrowing, Entity B's recourse for payment of the debt is limited only to the commercial property.
48. Entity A does not default on any of its obligations under the borrowing.
49. For the purposes of paragraph 820-427A(3)(c), Entity B has recourse for payment of the debt to Entity A's commercial property.
50. Entity A borrows $15 million from an unrelated entity, Entity B, on an unsecured basis. Entity A does not default on any of its obligations under the borrowing.
51. For the purposes of paragraph 820-427A(3)(c), Entity B has recourse for payment of the debt to the assets held by Entity A that are available in satisfaction or recovery of amounts owed to Entity B under the debt interest.
Diagram 2: Overview of facts for Example 5

52. Aus Co is an Australian entity and general class investor. Aus Co makes a loan to an unrelated entity, Debtor Co, under which Aus Co has rights to receive principal and interest payments.
53. Under a separate arrangement, Aus Co borrows money from another unrelated entity, Creditor Co. This borrowing is secured by Aus Co's rights under its loan to Debtor Co. Creditor Co does not have recourse to any other assets of Aus Co.
54. For the purposes of paragraph 820-427A(3)(c), Creditor Co has recourse to Aus Co's rights under its loan to Debtor Co. Creditor Co is not considered to have recourse to assets held by Debtor Co (for example, assets Debtor Co may use to satisfy its obligations to Aus Co under the loan).
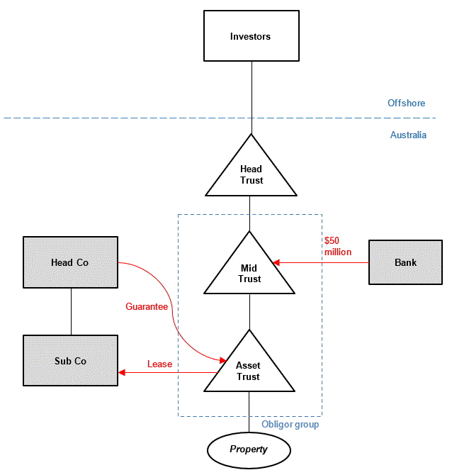
Example 6 third party guarantee
Diagram 3: Overview of facts for Example 6

55. Head Trust, Mid Trust and Asset Trust are Australian associate entities and general class investors. Asset Trust holds a commercial property in Australia that it leases to Sub Co, an unrelated Australian entity.
56. Head Co is Sub Co's Australian parent and is also unrelated to the Australian trusts. Asset Trust and Head Co enter a guarantee agreement under which Head Co agrees to satisfy Sub Co's obligations under the lease in the event Sub Co defaults. Asset Trust's rights under the guarantee agreement are credit support rights.
57. Mid Trust borrows $50 million from an unrelated entity, Bank. Under the terms of the borrowing, Bank has recourse for payment of the debt to:
- •
- all the units in Mid Trust held by Head Trust
- •
- all the assets of Mid Trust, being units in Asset Trust
- •
- Asset Trust's commercial property, rights under the lease, and rights under the guarantee agreement.
58. For the purposes of paragraph 820-427A(3)(c):
- •
- Bank is not considered to have recourse to assets held by Sub Co (for example, assets Sub Co may use to satisfy its obligations to Asset Trust under the lease).
- •
- Bank is not considered to have recourse to assets held by Head Co (for example, assets Head Co may use to satisfy its obligations to Asset Trust under the guarantee).
59. Note that because Asset Trust's rights under the guarantee are credit support rights, they would need to satisfy an exception to subsection 820-427A(5) for the debt interest Mid Trust issued to Bank to satisfy the third party debt conditions (credit support rights and subsection 820-427A(5) are discussed at paragraphs 133 to 181 of this Ruling).
60. On the facts of this Example, Head Trust is not a member of the obligor group because of the operation of subsection 820-49(3).
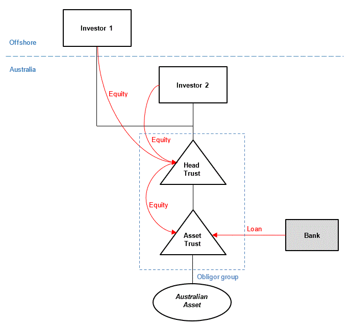
Example 7 equity commitment deed
Diagram 4: Equity commitment deed

61. Investor 1, Investor 2, Head Trust and Asset Trust enter into an equity commitment deed. The deed provides Asset Trust with rights to require Head Trust to contribute a pre-committed amount of equity to Asset Trust. The deed also provides Head Trust with rights to require Investor 1 and Investor 2 to contribute the same.
62. Head Trust and Asset Trust's rights under the equity commitment deed are credit support rights.
63. An unrelated entity, Bank, provides a loan to Asset Trust. Under the terms of the loan, Bank has recourse to all assets held by Head Trust and Asset Trust, including their rights under the deed.
64. For the purposes of paragraph 820-427A(3)(c), Bank is not considered to have recourse to assets held by Investor 1 or Investor 2 (for example, assets Investor 1 and Investor 2 may use to satisfy their obligations under the deed) solely on account of the Trusts' rights under the equity commitment deed.
65. Under paragraph 820-427A(3)(c), recourse to 'minor or insignificant assets' is disregarded when determining the assets the holder of the debt interest has recourse to. This exception is intended to prevent paragraph 820-427A(3)(c) being contravened for inadvertent and superficial reasons, namely, because the holder has recourse to assets that are not covered by paragraph 820-427A(3)(c), but which are only minor or insignificant in nature.[29] The exception covers assets of minimal or nominal value.
66. The actual or hypothetical impact of any ineligible assets on the quantum or terms of the debt interest is not determinative of whether those assets are minor or insignificant.
67. Credit support rights are unlikely to ever be minor or insignificant assets.
68. Under paragraph 820-427A(3)(c), it is 'recourse' the holder of the debt interest has to minor or insignificant assets that is disregarded, not the assets themselves. Such assets are not disregarded for other purposes of the third party debt test, for example, paragraph 820-427A(4)(b).
Example 8 minor or insignificant assets
Diagram 5: Overview of facts for Example 8

69. Aus Co holds assets including all the issued shares in Sub Co. Sub Co holds assets including all the issued shares in a foreign subsidiary, Foreign Sub Co. Foreign Sub Co has share capital of $2 and does not hold any assets.
70. Aus Co borrows $50 million from an unrelated entity, Bank. Under the terms of the borrowing, Bank has recourse for payment of the debt to all Aus Co and Sub Co's assets, including the shares Sub Co holds in Foreign Sub Co.
71. The shares Sub Co holds in Foreign Sub Co are minor and insignificant assets because of their nominal value. Recourse that Bank has to those shares is therefore disregarded for the purposes of paragraph 820-427A(3)(c).
Example 9 relative values not determinative
Diagram 6: Overview of facts for Example 9

72. Aus Hold Co owns 2 Australian subsidiaries, Aus Sub 1 and Aus Sub 2, and a New Zealand subsidiary, NZ Sub.
73. The market value of the shares in NZ Sub is $10 million. This represents approximately 2% of the market value of all the assets of the Aus Hold Co group.
74. Aus Hold Co borrows $100 million from an unrelated entity, Bank. Under the terms of the borrowing, Bank has recourse to all assets of the Aus Hold Co group, including all the shares in NZ Sub.
75. The shares in NZ Sub Co are not minor or insignificant assets for the purposes of paragraph 820-427A(3)(c) because they are not of minimal or nominal value. The fact they represent a relatively small proportion of the market value of the assets of the Aus Hold Co group is not determinative of whether they are minor or insignificant assets.
Example 10 actual or hypothetical impact of ineligible assets
76. Head Trust is an Australian entity and general class investor. Head Trust holds assets including units in Australian unit trusts, and various foreign assets.
77. Head Trust borrows $5 million from an unrelated entity, Bank. Under the terms of the borrowing, Bank has recourse for payment of the debt to all Head Trust's assets, including its foreign assets.
78. Head Trust's foreign assets had no impact on the amount or terms of the debt that Bank advanced.
79. The impact of Head Trust's foreign assets on the amount or terms of the debt is not determinative of whether they are minor or insignificant assets for the purposes of paragraph 820-427A(3)(c). In order for Head Trust's foreign assets to be minor or insignificant, they must be of minimal or nominal value.
80. Similarly, if the actual impact of Head Trust's foreign assets is not known, but it could be hypothesised (for example, by way of economic modelling) they would not have had any impact on the quantum or terms of the debt, this is also not determinative of whether those assets are minor or insignificant for the purposes of paragraph 820-427A(3)(c).
81. The term 'Australian assets' is not defined for the purposes of paragraph 820-427A(3)(c) and therefore takes on its ordinary meaning in the context it appears.[30]
82. The adjective 'Australian' is defined to mean something 'of, or relating to Australia'.[31] 'Assets' are resources available for future economic benefit or service potential, such as real property, machinery, inventory, cash, securities and intangible items like patents, trademarks and goodwill.[32]
83. The EM provides that the term Australian assets is intended to capture assets that are substantially connected to Australia, and that the following assets are not intended to be covered[33]:
- •
- assets that are attributable to the entity's overseas permanent establishments
- •
- assets that are otherwise attributable to the offshore commercial activities of an entity.
84. Apart from minor or insignificant assets, the TPDT limits recourse for payment of the debt to which the debt interest relates only to Australian assets in order to prevent entities from using offshore assets to inflate borrowing capacity (and therefore Australian debt deductions) beyond what the entity's Australian assets would support.
85. Whether an asset is an Australian asset is a question of fact and degree. It requires consideration of the commercial and economic context, the nature of the asset, and its connection or relationship to Australia. A conclusion that an asset is an Australian asset should be made from a business and practical point of view, bearing in mind the purpose for which the provision was enacted. Factors that may point towards an asset having a substantial connection to Australia include:
- •
- the asset is physically located in Australia
- •
- the asset is used in Australia
- •
- the asset is used by, or benefits, an Australian entity (provided it is not attributable to the entity's overseas permanent establishments or offshore commercial activities)
- •
- the asset is governed by, or originates from, an Australian legal framework
- •
- the asset is used for the purpose of producing Australian sourced assessable income
- •
- the asset has no, or only a limited or remote connection to another jurisdiction (provided it is substantially connected to Australia).
86. Relevant factors should be assessed in context, having regard to the extent to which they are probative of the ultimate question.
87. No one factor, taken alone, is necessarily determinative. Some assets may require consideration of multiple factors, whereas others may be capable of characterisation based primarily on one (for example, real property). On one hand, an asset may be an Australian asset even if it does not satisfy any of the factors listed in paragraph 85 of this Ruling, provided it has a substantial connection to Australia on some other basis. Conversely, an asset may satisfy one or more of the factors listed in paragraph 85 and still not qualify as an Australian asset.
88. The mere fact an asset generates or could generate assessable income does not necessarily establish a sufficient connection to Australia, though it may weigh in favour of the asset being an Australian asset. Conversely, an asset that does not generate assessable income is not necessarily outside the concept of Australian asset.
89. Tangible assets (for example, machinery, plant, or inventory) that are physically located in Australia and used exclusively in Australian operations will qualify as Australian assets. This includes real property located in Australia, for which physical location is determinative.
90. Tangible assets that are in the process of being physically transported to Australia to be used in Australian operations will also generally qualify as Australian assets.
91. Tangible assets that have some limited or remote connection to another jurisdiction may be Australian assets, provided they have a substantial connection to Australia.
Example 11 Australian real property
Diagram 7: Overview of facts for Example 11

92. Aus Co is an Australian entity and general class investor. Aus Co holds assets including Australian real property. Aus Co borrows from an unrelated entity, Bank. Under the terms of the loan, Bank has recourse to all Aus Co's assets, including its Australian real property.
93. Aus Co's Australian real property is an Australian asset.
Intangible assets (except membership interests)
94. The characterisation of intangible assets, such as contractual rights, licences and intellectual property, requires a different approach because these assets do not have a physical location. Factors relevant to whether these assets are Australian assets may include:
- •
- the location of the contracting parties and whether or not they are Australian entities
- •
- the jurisdiction governing the relevant assets or contracts
- •
- the extent to which the asset is used or held in a business carried on in Australia, or conversely, one not carried on in Australia
- •
- the situs of the asset for the purpose of succession, estate law or private international law
- •
- whether the intangible asset is supported by assets of the counterparty that are themselves Australian assets for example, where any payments or obligations under the asset are expected to be met from Australian assets.
95. For a membership interest (for example, a share or unit) to qualify as an Australian asset, it must be a membership interest in an Australian entity.
96. In determining whether a membership interest in an Australian entity is an Australian asset, regard must be had to the underlying assets the issuing entity holds both directly and indirectly. In that sense, the test of whether a membership interest is an Australian asset is a 'look-through' test:
- •
- Where all the underlying assets are Australian assets, the membership interests will themselves be Australian assets.
- •
- Where not all the underlying assets are Australian assets, the membership interests will only qualify as an Australian asset if the underlying non-Australian assets are minor or insignificant.
Example 12 membership interests are Australian assets
Diagram 8: Overview of facts for Example 12

97. Head Trust, Finance Trust and Asset Trust are Australian entities and general class investors. Head Trust holds all the units in Finance Trust. Finance Trust holds all the units in Asset Trust. Asset Trust holds Australian real property and a minor or insignificant non-Australian asset.
98. The units that Finance Trust holds in Asset Trust are Australian assets for the purposes of subsection 820-427A(3) because Asset Trust is an Australian entity and its only underlying non-Australian asset is minor or insignificant.
99. Similarly, the units in Finance Trust are Australian assets for the purposes of subsection 820-427A(3) because Finance Trust is an Australian entity and the only underlying non-Australian asset that Finance Trust holds (indirectly via Asset Trust) is minor or insignificant.
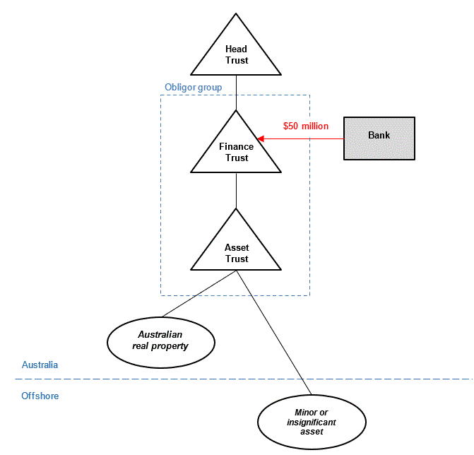
Example 13 interaction with paragraph 820-427A(4)(b)
Diagram 9: Overview of facts for Example 13

100. This Example follows on from Example 12 of this Ruling.
101. Finance Trust borrows $50 million from an unrelated entity, Bank. Under the terms of the borrowing, Bank has recourse for payment of the debt to:
- •
- all the units in Finance Trust
- •
- all the assets of Finance Trust, being the units in Asset Trust, and
- •
- all the assets of Asset Trust, being its Australian real property and its non-Australian asset that is minor or insignificant.
102. The recourse that Bank has to Asset Trust's minor or insignificant non-Australian asset is disregarded under paragraph 820-427A(3)(c).
103. However, under paragraph 820-427A(4)(b), recourse to Australian assets that are membership interests in the entity is not permitted if the entity has a legal or equitable interest, whether directly or directly, in an asset that is not an Australian asset. Finance Trust has an indirect interest in Asset Trust's minor or insignificant non-Australian asset. Bank's recourse to membership interests in Finance Trust is therefore precluded by paragraph 820-427A(4)(b) and will result in failure of the third party debt conditions.
Example 14 shares in Australian subsidiary
Diagram 10: Overview of facts for Example 14

104. Head Co and Sub Co are Australian entities and general class investors. Both Head Co and Sub Co carry on business only in Australia and (shares Head Co holds in Sub Co aside) hold only Australian assets.
105. Head Co borrows from an unrelated entity, Bank. Under the terms of the loan, Bank has recourse to all the assets of Head Co and Sub Co, and all the shares in both entities.
106. The shares that Head Co holds in Sub Co are Australian assets for the purposes of paragraph 820-427A(3)(c) because all Sub Co's assets are Australian assets.
Example 15 shares in Australian subsidiary with overseas permanent establishment
Diagram 11: Overview of facts for Example 15

107. Head Co and Sub Co are Australian entities and general class investors. Both Head Co and Sub Co carry on business in Australia. Sub Co also carries on business at or through an overseas permanent establishment. Sub Co's assets include assets attributable to its overseas permanent establishment that are not Australian assets and that are not minor or insignificant.
108. Head Co borrows from an unrelated entity, Bank. Under the terms of the loan, Bank has recourse to all the assets of Head Co and Sub Co, and all the shares in both those entities.
109. The shares that Head Co holds in Sub Co are not Australian assets for the purposes of paragraph 820-427A(3)(c) because Sub Co's assets include assets that are not Australian assets and that are not minor or insignificant.
Example 16 shares in controlled foreign company
Diagram 12: Overview of facts for Example 16

110. Head Co and Sub Co are Australian entities and general class investors. Both Head Co and Sub Co carry on business in Australia. Sub Co has a foreign-resident subsidiary, CFC, that carries on business wholly offshore and holds non-Australian assets that are not minor or insignificant.
111. Head Co borrows from an unrelated entity, Bank. Under the terms of the loan, Bank has recourse to all the assets of Head Co and Sub Co, including all the shares in CFC.
112. The shares in CFC are not Australian assets for the purposes of paragraph 820-427A(3)(c) because CFC is not an Australian entity.
113. Paragraph 820-427A(3)(d) is satisfied if, in relation to the relevant income year, the entity uses all, or substantially all, of the proceeds of issuing the debt interest to fund its commercial activities in connection with Australia that do not include any business carried on by the entity at or through its overseas permanent establishments, and the holding by the entity of any associate entity debt, controlled foreign entity debt or controlled foreign entity equity.
114. Paragraph 820-427A(3)(d) is tested continuously throughout the period the relevant debt interest is on issue. A debt interest that is on issue for the whole income year must satisfy paragraph 820-427A(3)(d) for the whole income year. A debt interest that is on issue for part of an income year will satisfy paragraph 820-427A(3)(d) 'in relation to an income year' if it satisfies that paragraph throughout the period the debt interest is on issue.
115. Under paragraph 820-427A(3)(d), the 'use' of the proceeds of issuing the debt interest is not a 'once-off' test. for example, an entity that initially uses the proceeds to invest in an Australian asset would need to reassess how it continues to use those proceeds if the Australian asset is disposed of, and the proceeds of the sale are redeployed.
116. The question of what an entity uses the proceeds of issuing the debt interest for is a factual enquiry. Entities should maintain sufficient records to demonstrate how the proceeds of issuing the debt interest are used in relation to each relevant income year.
117. The words 'all, or substantially all' are designed to accommodate the minor or incidental use of proceeds of issuing the debt interest other than to fund the entity's commercial activities in connection with Australia.[34]
118. The word 'substantially' should not be construed in isolation. It finds its place in the phrase 'all, or substantially all', and must be construed having regard to that whole phrase. Read as a whole in the context it appears, 'substantially all' is synonymous with 'nearly all' or 'almost all'.
Commercial activities in connection with Australia
119. The expression 'commercial activities in connection with Australia' is not defined for the purpose of paragraph 820-427A(3)(d) and therefore takes on its ordinary meaning in the context it appears. By subparagraphs 820-427A(3)(d)(i) and (ii), any business carried on by the entity at or through its overseas permanent establishments, and the holding by the entity of any associate entity debt, controlled foreign entity debt or controlled foreign entity equity is not covered.
120. The adjective 'commercial' is defined to include 'of, or of the nature of, commerce ... engaged in commerce ... capable of returning a profit: a commercial project'.[35] 'Commerce' is defined to include 'trade; business', and 'activity' is defined to include 'The state of action; doing ... an exercise of energy or force; an active movement or operation'.[36] Commercial activity can therefore be regarded as those acts or operations of trade or business capable of returning a profit.
121. The TPDT is 'designed to be narrow, to accommodate only genuine commercial arrangements relating only to Australian business operations'.[37] It operates principally to accommodate asset-heavy sectors with long depreciation periods, such as the infrastructure and property sectors.[38] While not linked to taxable earnings, the TPDT aligns with the OECD's best practice guidance which recommends linking allowable debt deductions to economic activity in Australia.[39] The expression 'commercial activities in connection with Australia' should be construed in that context.
122. Together with the requirement the entity 'uses' all, or substantially all, of the proceeds of issuing the debt interest to 'fund' its commercial activities in connection with Australia, paragraph 820-427A(3)(d) functions as a tracing rule. It focuses on whether the proceeds of issuing the debt interest are deployed to fund the commercial activities in connection with Australia.
123. To satisfy paragraph 820-427A(3)(d), it is not sufficient that the debt interest is issued by an Australian entity, or that any costs incurred in relation to the debt interest are allowable deductions outside Division 820. Paragraph 820-427A(3)(d) requires that the entity uses all, or substantially all, of the proceeds of issuing the debt interest to fund its commercial activities in connection with Australia.
124. For the purpose of paragraph 820-427A(3)(d), 'commercial activities in connection with Australia' includes:
- •
- activities undertaken in the course of the entity's business, provided they are connected with Australia for example, acquiring or constructing plant, equipment, infrastructure or real property located in Australia and used in the Australian business
- •
- ancillary and supporting activities directly related to these activities, again provided they are connected with Australia for example, funding Australian overheads, payroll, insurance, legal and tax advice
- •
- refinancing debt that was used to fund commercial activities in connection with Australia, provided the nexus to those activities is maintained.
125. 'Commercial activities in connection with Australia' does not include:
- •
- any business carried on by the entity at or through its overseas permanent establishments[40]
- •
- the holding by the entity of any associate entity debt, controlled foreign entity debt or controlled foreign entity equity[41]
- •
- the acquisition, directly or indirectly, of assets that are not Australian assets
- •
- the payment or distribution of dividends or capital returns these are appropriations of profit or equity.
Example 17 indirect acquisition of non-Australian assets
Diagram 13: Overview of facts for Example 17

126. Bid Co is an Australian entity and general class investor. Bid Co takes out a loan from an unrelated entity, Bank, to fund the acquisition of all the shares in Target Co.
127. Target Co's assets are predominately Australian assets. However, Target Co also holds shares in a foreign subsidiary company, Target Co Sub, which carries on business in a foreign jurisdiction.
128. To the extent the proceeds of the Loan are used to fund Bid Co's indirect acquisition of Target Co Sub, they are not used to fund Bid Co's commercial activities in connection with Australia.
Example 18 trust distribution to investors
Diagram 14: Overview of facts for Example 18

129. Project Trust is an Australian entity and general class investor. Project Trust takes out a loan from unrelated entities (Lenders) which it uses to fund the acquisition and development of Australian property and also trust distributions to its offshore investors.
130. The trust distributions are not commercial activities in connection with Australia for the purpose of paragraph 820-427A(3)(d).
131. Paragraph 820-427A(3)(e) is satisfied in relation to an income year if the entity that issued the relevant debt interest is an Australian entity.[42]
132. Paragraph 820-427A(3)(e) is tested continuously throughout the period the relevant debt interest is on issue. Where the debt interest is on issue for the whole income year, the entity must be an Australian entity for the whole income year in order to satisfy paragraph 820-427A(3)(e). Where the debt interest is on issue for part of an income year, the entity must be an Australian entity for the period the debt interest is on issue.
133. Under the third party debt conditions, recourse to Australian assets that are rights under or in relation to a guarantee, security or other form of credit support (credit support rights) is generally prohibited.[43] The explanatory materials provide that this is to ensure that multinational enterprises do not have an unfettered ability to fund their Australian operations with third-party debt[44], or to 'debt dump' third-party debt in Australia that is recoverable against the global group.[45]
134. The credit support rights prohibited are those covered by subsection 820-427A(5). That provision is expressed in general terms to cover rights 'under or in relation to a guarantee, security or other form of credit support'.
135. A guarantee is a contract wherein one party (the surety) gives a second party an undertaking to answer for any debt or default of a third party in respect of a dealing between the second and third parties.[46] Halsbury's Laws of Australia provides that a contract of guarantee is, subject to any qualifications made by the particular instrument, a collateral contract to answer for the debt, default or miscarriage of another who is, or is contemplated to be, or to become, liable to the person to whom the guarantee is given.[47] Security is something given or deposited as surety for the fulfilment of a promise, or an obligation to pay a debt.[48] Other forms of credit support vary.[49] Rights that operate to reduce the risk of default by the issuer in respect of the debt interest will generally be covered.
136. Exceptions to subsection 820-427A(5) have the effect of allowing the holder of the debt interest to have recourse to certain credit support rights in limited circumstances. Broadly, the exceptions cover:
- •
- a right that provides recourse, directly or indirectly, only to one or more Australian assets covered by subsection 820-427A(4) that are not rights covered by subsection 820-427A(5)[50]
- •
- a right that, assuming the holder of the right exercised the right, would not reasonably be expected to allow, directly or indirectly, recourse against an associate entity of the entity that issued the debt interest[51]
- •
- a right that relates wholly to the creation or development of a CGT asset that is, or is reasonably expected to be
- -
- land situated in Australia (including an interest in land, if the land is situated in Australia)[52]
- -
- moveable property situated on land in Australia that is relevant to the income-producing use of the land for the majority of the CGT asset's useful life[53]
- -
- offshore renewable energy infrastructure situated in a declared area for the majority of its useful life[54]
- -
- offshore electricity transmission infrastructure directly related to offshore renewable energy infrastructure covered in the previous dot point.[55]
137. However, a credit support right is only covered by an exception if it is not reasonably expected to allow, directly or indirectly, an entity to have recourse for payment of the debt against a foreign entity that is an associate entity of the entity that issued the debt interest.[56]
138. The exceptions to subsection 820-427A(5) are considered in further detail in paragraphs 139 to 181 of this Ruling.
Subparagraph 820-427A(5)(a)(i)
139. Subparagraph 820-427A(5)(a)(i) provides an exception from subsection 820-427A(5) for rights that provide recourse, directly or indirectly, only to Australian assets covered by subsection 820-427A(4) that are not rights covered by subsection 820-427A(5).
140. The Supplementary EM provides that this exception is intended to facilitate the operation of subparagraph 820-427A(3)(c)(i) and subsection 820-427A(4).[57] The provision serves to clarify and preserve the integrity of the TPDT by ensuring that certain credit support rights specifically, those that relate only to Australian assets do not inadvertently breach the prohibition on credit support rights under subsection 820-427A(5).
141. The TPDT requires that the holder of the debt interest has recourse only to Australian assets covered by subsection 820-427A(4), provided they are not credit support rights, which are generally disallowed under subsection 820-427A(5). However, this creates a potential conflict: if the holder has recourse to Australian assets via a credit support right, that right could technically be considered to be a prohibited credit support right, even though the assets themselves are permissible.
142. To resolve this, subparagraph 820-427A(5)(a)(i) provides an exception from subsection 820-427A(5) for credit support rights that provide recourse only to Australian assets covered by subsection 820-427A(4) (and not to other credit support rights) to be treated as acceptable under the TPDT. This ensures that the TPDT does not unintentionally disqualify debt interests that are otherwise compliant, simply because the recourse is structured through a credit support instrument.
Example 19 subparagraph 820-427A(5)(a)(i) satisfied
Diagram 15: Overview of facts for Example 19

143. Head Co, Sub Co, Head Trust, Mid Trust and Asset Trust are Australian associate entities and general class investors that hold only Australian assets. Head Co does not hold any credit support rights that are covered by subsection 820-427A(5).
144. Asset Trust holds a commercial property in Australia that it leases to Sub Co. Sub Co's only assets are Australian assets covered by subsection 820-427A(4) that are not rights covered by subsection 820-427A(5).
145. Asset Trust and Head Co enter a guarantee agreement under which Head Co agrees to satisfy Sub Co's obligations under the lease in the event Sub Co defaults. Asset Trust's rights under the guarantee agreement are Australian assets that are credit support rights.
146. Mid Trust borrows $50 million from an unrelated entity, Bank. Under the terms of the borrowing, Bank has recourse for payment of the debt to all the assets and membership interests of all the Australian associate entities
147. Asset Trust's rights under the guarantee satisfy subparagraph 820-427A(5)(a)(i) because they provide recourse, directly or indirectly, only to the assets of Head Co, which are Australian assets held by a member of the obligor group, Head Co, that are covered by subsection 820-427A(4) and are not credit support rights covered by subsection 820-427A(5).
Right not against associate entity
148. Subparagraph 820-427A(5)(a)(ii) provides an exception from subsection 820-427A(5) for credit support rights that, assuming the holder of the right exercised the right, would not reasonably be expected to allow, directly or indirectly, the holder or another entity to have recourse for payment of the debt against an associate entity of the entity that issued the debt interest.
149. The standard of reasonable expectation in subparagraph 820-427A(5)(a)(ii) calls for a prediction based upon evidence.[58] A reasonable expectation requires more than a mere hope or possibility, and the prediction must be sufficiently reliable for it to be regarded as reasonable.[59]
Example 20 subparagraph 820-427A(5)(a)(ii) satisfied
150. Electric Co is an Australian entity and general class investor. Electric Co owns and manages an electricity transmission network in Australia and enters into long-term contracts for the transmission of electricity with third party customers. Because of the long-term nature of the contracts, customers provide Electric Co with bank guarantees to cover their payment obligations under the contracts. Electric Co's rights under the guarantees are credit support rights. The bank guarantees are not provided by an associate entity of Electric Co and do not provide any recourse against an associate entity of Electric Co.
151. Electric Co borrows $10 million from an unrelated entity, Bank. Under the terms of the borrowing, Bank has recourse for payment of the debt to all Electric Co's assets, including its credit support rights under the guarantees.
152. Electric Co's credit support rights, assuming Electric Co exercised them, are not reasonably expected to allow, directly or indirectly, Bank or another entity to have recourse for the payment of the $10 million debt against an associate entity of Electric Co. Those rights therefore satisfy subparagraph 820-427A(5)(a)(ii).
Example 21 subparagraph 820-427A(5)(a)(ii) satisfied
153. This Example assumes the same facts as in Example 6 of this Ruling.
154. Asset Trust's credit support rights under the guarantee agreement with Head Co are Australian assets that satisfy subparagraph 820-427A(5)(a)(ii) because the rights, assuming Asset Trust exercised them, would not reasonably be expected to allow, directly or indirectly, Bank or another entity to have recourse for payment of the $50 million loan against an associate entity of Mid Trust.
155. Note that if Head Co was an associate entity of Mid Trust, subparagraph 820-427A(5)(a)(ii) would not be satisfied.
Right related to creation or development of land in Australia
156. Subparagraph 820-427A(5)(a)(iii) provides an exception from subsection 820-427A(5) for credit support rights that relate wholly to the creation or development of a CGT asset that is, or is reasonably expected to be, land situated in Australia (including an interest in land, if the land is situated in Australia).
157. The connection between a credit support right and the creation or development of the relevant CGT asset must be tested continuously. For example, where a credit support right initially relates to the creation or development of a relevant CGT asset, but subsequently relates to other business activities (or otherwise subsists after the relevant creation or development activities have ceased), subparagraph 820-427A(5)(a)(iii) will no longer be satisfied.[60]
158. When the creation and development of a relevant CGT asset begins and ends is a question of fact that will vary depending on the nature of the asset and the relevant creation or development activities.[61]
159. The standard of reasonable expectation in subparagraph 820-427A(5)(a)(iii) calls for a prediction based upon evidence.[62] A reasonable expectation requires more than a mere hope or possibility, and the prediction must be sufficiently reliable for it to be regarded as reasonable.[63]
Example 22 subparagraph 820-427A(5)(a)(iii) satisfied
Diagram 16: Overview of facts for Example 22

160. Head Trust and Sub Trust are Australian entities and general class investors. Sub Trust is wholly owned by Head Trust, which is owned by Unitholder 1 and Unitholder 2, both Australian entities.
161. Sub Trust is in the business of property investment and development in Australia. Its assets include Australian real property.
162. Unitholder 2, Head Trust and Sub Trust enter into a cost overrun support deed in relation to one of Sub Trust's Australian real property developments. Under the terms of the deed, Unitholder 2 agrees to provide additional equity capital to Sub Trust on a predetermined basis if called upon by Sub Trust or Head Trust. The equity, if provided, will be used to fund the development. The cost overrun support deed expires when the development is complete. Sub Trust's rights under the deed are credit support rights.
163. Sub Trust borrows from an unrelated entity, Bank, to fund its property investment and development activities in Australia. Under the terms of the borrowing, Bank has recourse to all Sub Trust's Australian real property, and its rights under the cost overrun support deed.
164. Sub Trust's rights under the cost overrun support deed satisfy subparagraph 820-427A(5)(a)(iii) because they relevantly relate to the development of a CGT asset that is Australian real property that is land situated in Australia.
165. If Unitholder 2 was a foreign associate entity of Sub Trust, the rights would not satisfy subparagraph 820-427A(5)(a)(iii) regardless (as paragraph 820-427A(5)(b) would nevertheless operate to prevent subparagraph 820-427A(5)(a)(iii) being satisfied even if they were Australian assets). The debt interest issued by Sub Trust to Bank would fail the third party debt conditions. Paragraph 820-427A(5)(b) is considered at paragraphs 175 to 177 of this Ruling.
Right related to creation or development of moveable property on land in Australia
166. Subparagraph 820-427A(5)(a)(iv) provides an exception from subsection 820-427A(5) for credit support rights that relate wholly to the creation or development of a CGT asset that is, or is reasonably expected to be, moveable property situated, or to be situated on land of a kind mentioned in subparagraph 820-427A(5)(a)(iii), where that moveable property is, or is reasonably expected to be, relevant to the income-producing use of the land and situated on it for the majority of its useful life.
167. This exception is intended to cater for the creation or development of property that is not part of the land but has a close economic connection to the land and is situated on the land with a substantial degree of permanence. For example, where land is being used to produce or facilitate the generation of renewable energy for sale, the renewable energy-producing moveable property that is situated on the land will be relevant to the income-producing use of the land. This is the case even where the land, by itself, does not have a direct income-producing use.[64]
168. The connection between a credit support right and the creation or development of the relevant CGT asset must be tested continuously. For example, where a credit support right initially relates to the creation or development of a relevant CGT asset, but subsequently relates to other business activities (or otherwise subsists after the relevant creation or development activities have ceased), subparagraph 820-427A(5)(a)(iv) will no longer be satisfied.[65]
169. When the creation and development of a relevant CGT asset begins and ends is a question of fact that will vary depending on the nature of the asset and the relevant creation or development activities.[66]
170. The standard of reasonable expectation in subparagraph 820-427A(5)(a)(iv) calls for a prediction based upon evidence.[67] A reasonable expectation requires more than a mere hope or possibility, and the prediction must be sufficiently reliable for it to be regarded as reasonable.[68]
Right related to creation or development of offshore renewable energy in declared area, or related electricity transmission infrastructure
171. Subparagraph 820-427A(5)(a)(v) provides an exception from subsection 820-427A(5) for credit support rights that relate wholly to the creation or development of a CGT asset that is, or is reasonably expected to be, offshore renewable energy infrastructure situated, or to be situated, in a declared area for the majority of its useful life.
172. Similarly, rights that relate wholly to the creation of development of a CGT asset that is, or is reasonably expected to be, offshore electricity transmission infrastructure directly related to such offshore renewable energy infrastructure, are excepted by subparagraph 820-427A(5)(a)(vi).
173. The terms 'offshore renewable energy infrastructure', 'declared area', and 'offshore electricity transmission infrastructure' take their meaning from the Offshore Electricity Infrastructure Act 2021.
174. The standard of reasonable expectation in subparagraphs 820-427A(5)(a)(v) and (vi) calls for a prediction based upon evidence.[69] A reasonable expectation requires more than a mere hope or possibility, and the prediction must be sufficiently reliable for it to be regarded as reasonable.[70]
Right against foreign associate entity
175. By paragraph 820-427A(5)(b), the exceptions outlined in paragraphs 139 to 174 of this Ruling only apply if, assuming that the holder of the right exercised the right, it would not reasonably be expected to allow, directly or indirectly, an entity to have recourse for payment of the debt mentioned in paragraph 820-427A(3)(c) against a foreign entity that is an associate entity of the entity that issued the debt interest.[71]
176. This provision ensures that credit support rights that allow recourse against a foreign entity that is an associate entity are not excluded from the general prohibition of credit support rights under subsection 820-427A(5).
177. The standard of reasonable expectation in paragraph 820-427A(5)(b) calls for a prediction based upon evidence.[72] A reasonable expectation requires more than a mere hope or possibility, and the prediction must be sufficiently reliable for it to be regarded as reasonable.[73]
Right that relates incidentally to another matter
178. For the purposes of subparagraphs 820-427A(5)(a)(iii), (iv), (v) and (vi), in determining whether a right relates wholly to the creation or development of a relevant CGT asset, the extent (if any) to which a right relates incidentally to another matter is disregarded.[74]
179. This concession, provided by subsection 820-427A(6), ensures a credit support right may satisfy one of those relevant exceptions even if it does not relate wholly to the creation or development of a relevant CGT asset (but provided it relates only incidentally to another matter).
180. The word 'incidentally' is not defined for the purposes of subsection 820-427A(6) and takes on its ordinary meaning in the context it appears. The adjective 'incidental' is relevantly defined to include 'happening or likely to happen in fortuitous or subordinate conjunction with something else'.[75]
181. The matters a credit support right relates to is a question of fact and degree. A right that relates only remotely to the creation or development of the relevant CGT asset, or is designed to serve other objectives apart from the creation or development of the relevant CGT asset, will not be covered by this concession.
182. This Ruling applies both before and after its date of issue. However, this Ruling will not apply to taxpayers to the extent that it conflicts with the terms of settlement of a dispute agreed to before the date of issue of the Ruling (see paragraphs 75 to 76 of Taxation Ruling TR 2006/10 Public Rulings).
Commissioner of Taxation
1 October 2025
© AUSTRALIAN TAXATION OFFICE FOR THE COMMONWEALTH OF AUSTRALIA
You are free to copy, adapt, modify, transmit and distribute this material as you wish (but not in any way that suggests the ATO or the Commonwealth endorses you or any of your services or products).
Footnotes
Paragraph 2.89 of the Explanatory Memorandum to the Treasury Laws Amendment (Making Multinationals Pay Their Fair ShareIntegrity and Transparency) Bill 2023 (EM).
Paragraph 2.91 of the EM.
Attachment 2: Impact Analysis for Schedule 2 of the EM, page 79.
The fixed ratio test and the group ratio test.
Paragraph 2.92 of the EM.
The holder is also permitted to have recourse to Australian assets that are membership interests in the entity (provided the entity does not have any legal or equitable interest, directly or indirectly, in an asset that is not an Australian asset). See paragraph 820-427A(4)(b).
Paragraphs 2.90, 2.101 and Attachment 2: Impact Analysis for Schedule 2 of the EM, page 83.
Paragraph 820-50(1)(c), subsection 820-50(2), paragraphs 2.53, 2.54, 2.89 and 2.94 of the EM.
Subsection 820-47(4A).
Section 820-427A.
Paragraph 820-50(1)(c), paragraph 2.53 of the EM.
Subsection 820-427A(1).
Subsection 820-427A(2), paragraph 2.95 of the EM.
Paragraph 820-427A(3)(a).
Paragraph 820-427A(3)(b).
Paragraph 820-427A(3)(c).
Paragraph 820-427A(3)(d).
Paragraph 820-427A(3)(e).
Paragraph 820-50(1)(c), subsection 820-427A(1).
Subsection 820-427A(1).
Pan Macmillan Publishers Australia (2025) The Macquarie Dictionary online, www.macquariedictionary.com.au, accessed 24 September 2025.
Warren v Secretary, Attorney-General's Department [2021] FCA 89 at [83], per Wheelahan J.
The meaning of associate entity is modified by section 820-427D. Further references in this Ruling to an 'associate entity' incorporate the modifications in section 820-427D, as the context requires.
Paragraph 2.95 of the EM.
Items 23 and 24 of Schedule 2 to the Act.
The purpose of Example 1 of this Ruling is to illustrate the application of paragraph 820-427A(2)(b) in relation to any debt deductions incurred by Fin Co and Project Trust under the On-swap. Example 1 does not consider any other matters relevant to whether or not any such debt deductions are included in either entity's third party earning limit (for example, whether or not the On-loan satisfies the third party debt conditions in section 820-427A, or the modified third party debt conditions for conduit financing in 820-427B).
For example, the Corporations Act 2001 and the Personal Property Securities Act 2009.
Whether assets so identified are 'Australian assets' for the purpose of subsection 820-427A(3), and whether they are 'credit support rights' covered by subsection 820-427A(5) are separate questions. Australian assets and credit support rights are discussed at paragraphs 81 to 96 and 133 to 181 of this Ruling, respectively.
Paragraph 1.30 of the Supplementary Explanatory Memorandum to the Treasury Laws Amendment (Making Multinational Pay Their Fair ShareIntegrity and Transparency) Bill 2023 (Supplementary EM).
The comments in paragraphs 81 to 112 of this Ruling in relation to 'Australian assets' in paragraph 820-427A(3)(c) apply equally in relation to 'Australian assets' in subsection 820-427A(4).
Pan Macmillan Australia (2025) The Macquarie Dictionary online, www.macquariedictionary.com.au, accessed 24 September 2025.
Pan Macmillan Australia (2025) The Macquarie Dictionary online, www.macquariedictionary.com.au, accessed 24 September 2025.
Paragraph 2.98 of the EM.
Paragraph 2.96 of the EM.
Pan Macmillan Australia (2025) The Macquarie Dictionary online, www.macquariedictionary.com.au, accessed 24 September 2025.
Pan Macmillan Australia (2025) The Macquarie Dictionary online, www.macquariedictionary.com.au, accessed 24 September 2025.
Paragraph 2.92 of the EM.
Attachment 2: Impact Analysis for Schedule 2 of the EM, pages 78 to 79, page 83 and page 86. Parliament of Australia (2024), Treasury submission to the Inquiry into the Government Amendments to Treasury Laws Amendment (Making Multinationals Pay Their Fair ShareIntegrity and Transparency) Bill 2023, page 8, https://www.aph.gov.au/Parliamentary_Business/Committees/Senate/Economics/Completed_inquiries, accessed 24 September 2025.
Pages 72 and 73 of the EM.
Subparagraph 820-427A(3)(d)(i).
Subparagraph 820-427A(3)(d)(ii).
The meaning of Australian entity is modified by section 820-427E. Further references in this Ruling to an 'Australian entity' incorporate the modifications in section 820-427E, as the context requires.
Subparagraph 820-427A(3)(c)(ii) and subsection 820-427A(5). This prohibition only applies to Australian assets otherwise covered by subsection 820-427A(4) (as the holder of the debt interest is prohibited from having recourse to any other assets).
Paragraph 2.99 of the EM.
Paragraph 1.31 of the Supplementary EM.
CCH Australia Limited (1993) The CCH Macquarie Concise Dictionary of Modern Law, 2nd edn, CCH Australia, North Ryde.
Hardinge, Stanley Giffard, Earl of Halsbury (1991) Halsbury's Laws of Australia, Vol 14, LexisNexis at 401,021, paragraph 220-1.
Pan Macmillan Australia (2025) The Macquarie Dictionary online, www.macquariedictionary.com.au, accessed 24 September 2025.
The expression 'guarantee, security or credit support' carries the same meaning as in former paragraphs 820-105(2)(e) and 820-215(2)(e). Our guidance on those former provisions is therefore relevant (for example, paragraphs 71 to 74 of Taxation Ruling TR 2020/4 Income tax: thin capitalisation - the arm's length debt test).
Subparagraph 820-427A(5)(a)(i).
Subparagraph 820-427A(5)(a)(ii).
Subparagraph 820-427A(5)(a)(iii).
Subparagraph 820-427A(5)(a)(iv).
Subparagraph 820-427A(5)(a)(v).
Subparagraph 820-427A(5)(a)(vi).
Paragraph 820-427A(5)(b), paragraph 1.32 of the Supplementary EM.
Paragraph 1.32 of the Supplementary EM.
Chevron Australia Holdings Pty Ltd v Commissioner of Taxation [2017] FCAFC 62 at [127].
Dunn v Shapowloff [1978] 2 NSWLR 235 at [249], per Mahoney JA; Commissioner of Taxation (Cth) v Peabody [1994] HCA 43; 181 CLR 359 at [385].
Paragraph 2.103 of the EM, paragraphs 1.31 and 1.32 of the Supplementary EM.
Paragraph 1.32 of the Supplementary EM.
Chevron Australia Holdings Pty Ltd v Commissioner of Taxation [2017] FCAFC 62 at [127].
Dunn v Shapowloff [1978] 2 NSWLR 235 at [249], per Mahoney JA; Commissioner of Taxation (Cth) v Peabody [1994] HCA 43; 181 CLR 359 at [385].
Paragraph 1.32 of the Supplementary EM.
Paragraph 2.103 of the EM, paragraphs 1.31 and 1.32 of the Supplementary EM.
Paragraph 1.32 of the Supplementary EM.
Chevron Australia Holdings Pty Ltd v Commissioner of Taxation [2017] FCAFC 62 at [127].
Dunn v Shapowloff [1978] 2 NSWLR 235 at [249], per Mahoney JA; Commissioner of Taxation (Cth) v Peabody [1994] HCA 43; 181 CLR 359 at [385].
Chevron Australia Holdings Pty Ltd v Commissioner of Taxation [2017] FCAFC 62 at [127].
Dunn v Shapowloff [1978] 2 NSWLR 235 at [249], per Mahoney JA; Commissioner of Taxation (Cth) v Peabody [1994] HCA 43; 181 CLR 359 at [385].
Paragraph 820-427A(5)(b), paragraph 1.32 of the Supplementary EM.
Chevron Australia Holdings Pty Ltd v Commissioner of Taxation [2017] FCAFC 62 at [127].
Dunn v Shapowloff [1978] 2 NSWLR 235 at [249], per Mahoney JA; Commissioner of Taxation (Cth) v Peabody [1994] HCA 43; 181 CLR 359 at [385].
Subsection 820-427A(6).
Pan Macmillan Australia (2025) The Macquarie Dictionary online, www.macquariedictionary.com.au, accessed 24 September 2025.
Previously released in draft form as TR 2024/D3
References
ATO references:
NO 1-13CDGNEQ
Previous Rulings/Determinations:
TR 2006/10
TR 2020/4
Legislative References:
ITAA 1997 Div 820
ITAA 1997 Subdiv 820-EAB
ITAA 1997 820-40
ITAA 1997 820-40(1)
ITAA 1997 820-40(1)(a)(i)
ITAA 1997 820-46(4)
ITAA 1997 820-47(4A)
ITAA 1997 820-49
ITAA 1997 820-49(1)(b)
ITAA 1997 820-49(3)
ITAA 1997 820-50(1)(c)
ITAA 1997 820-50(2)
ITAA 1997 820-85(2C)
ITAA 1997 former 820-105(2)(e)
ITAA 1997 820-185(2C)
ITAA 1997 former 820-215(2)(e)
ITAA 1997 820-427A
ITAA 1997 820-427A(1)
ITAA 1997 820-427A(2)
ITAA 1997 820-427A(2)(a)
ITAA 1997 820-427A(2)(b)
ITAA 1997 820-427A(3)
ITAA 1997 820-427A(3)(a)
ITAA 1997 820-427A(3)(b)
ITAA 1997 820-427A(3)(c)
ITAA 1997 820-427A(3)(c)(i)
ITAA 1997 820-427A(3)(c)(ii)
ITAA 1997 820-427A(3)(d)
ITAA 1997 820-427A(3)(d)(i)
ITAA 1997 820-427A(3)(d)(ii)
ITAA 1997 820-427A(3)(e)
ITAA 1997 820-427A(4)
ITAA 1997 820-427A(4)(b)
ITAA 1997 820-427A(4)(c)
ITAA 1997 820-427A(5)
ITAA 1997 820-427A(5)(a)(i)
ITAA 1997 820-427A(5)(a)(ii)
ITAA 1997 820-427A(5)(a)(iii)
ITAA 1997 820-427A(5)(a)(iv)
ITAA 1997 820-427A(5)(a)(v)
ITAA 1997 820-427A(5)(a)(vi)
ITAA 1997 820-427A(5)(b)
ITAA 1997 820-427A(6)
ITAA 1997 820-427A(3)
ITAA 1997 820-427B
ITAA 1997 820-427D
ITAA 1997 820-427E
Corporations Act 2001
Offshore Electricity Infrastructure Act 2021
Personal Property Securities Act 2009
Treasury Laws Amendment (Making Multinationals Pay Their Fair Share-Integrity and Transparency) Act 2024
Case References:
Chevron Australia Holdings Pty Ltd v Commissioner of Taxation
[2017] FCAFC 62
251 FCR 40
2017 ATC 20-615
105 ATR 599
345 ALR 570
Commissioner of Taxation v Peabody
[1994] HCA 43
181 CLR 359
94 ATC 4663
28 ATR 344
68 ALJR 680
123 ALR 451
Dunn v Shapowloff
[1978] 2 NSWLR 235
(1978) 3 ACLR 775
[1978] CLC 40-451
Warren v Secretary, Attorney-General's Department
[2021] FCA 89
(2021) 303 IR 72
172 ALD 325
Other References:
CCH Australia Limited (1993) The CCH Macquarie Concise Dictionary of Modern Law, 2nd edn, CCH Australia, North Ryde.
Explanatory Memorandum to the Treasury Laws Amendment (Making Multinationals Pay Their Fair ShareIntegrity and Transparency) Bill 2023
Hardinge, Stanley Giffard, Earl of Halsbury (1991) Halsbury's Laws of Australia, Vol 14, LexisNexis at 401,021, paragraph 220-1
Pan Macmillan Australia (2025) The Macquarie Dictionary online, www.macquariedictionary.com.au
Explanatory Memorandum to the Treasury Laws Amendment (Making Multinationals Pay Their Fair ShareIntegrity and Transparency) Bill 2023
| Date: | Version: | Change: | |
| 1 October 2025 | Original ruling | ||
| You are here | 8 October 2025 | Consolidated ruling | Erratum |
Relying on this Ruling